712. [3-¹¹C]Pyruvate PET detects alterations in cardiac pyruvate metabolism induced by doxorubicin chemotherapy

Chul-Hee Lee, Thomas Ruan, Shuvra Debnath, Anja S. Wacker, Grace Figlioli, John W. Babich, Sadek Nehmeh, Kayvan R. Keshari, James M. Kelly, ResearchSquare, (2025), DOI: 10.21203/rs.3.rs-7465913/v1

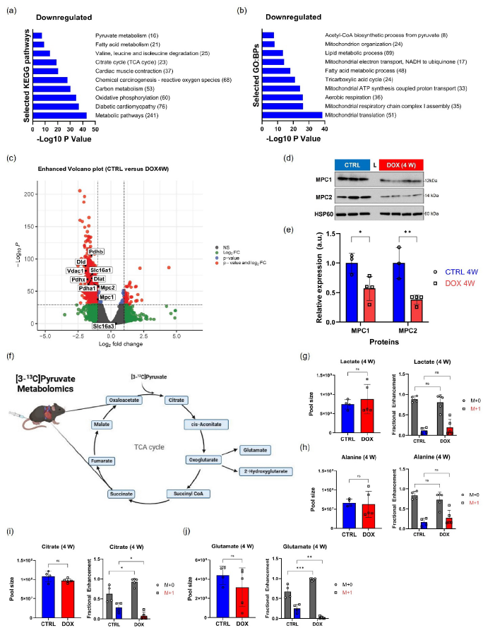
Changes in cardiac metabolism typically precede cardiac dysfunction and therefore represent an important target for diagnosis and treatment designed to prevent progression to heart failure, a leading cause of death. Profound changes in pyruvate metabolism, including reduced expression of the mitochondrial pyruvate carrier (MPC), are increasingly recognized as early maladaptive alterations in cardiomyopathies, but no methods currently exist to determine MPC expression in vivo. We exposed mice to doxorubicin (DOX), an anthracycline chemotherapeutic known to induce cardiotoxicity, and demonstrated that cardiac tissue levels of MPC decrease within 4 weeks of initial DOX exposure. Using a combination of stable isotope tracing metabolomics, hyperpolarized [1-13C]pyruvate magnetic resonance imaging (MRI), and [3-11C]pyruvate positron emission tomography (PET), we found that loss of MPC and monocarboxylate transporter 1 (MCT1) resulted in decreased utilization of pyruvate for mitochondrial oxidative metabolism and resulted in decreased cardiac carbon-11 flux. Significantly, cardiac [3-11C]pyruvate flux was sensitive to MPC expression levels and was restored when expression rebounded 16 weeks after DOX exposure. [3-11C]Pyruvate PET is therefore a promising approach to imaging cardiac pyruvate transport with potential application to the identification of maladaptive changes in MPC expression and monitoring response to therapy.